自動化生產線中庫卡工業機器人KRC4項目比較的原理
發布日期:2022-09-06 10:13 ????瀏覽量:
庫卡工業機器人項目比較的原理前提條件
利用 【比較】功能可顯示已存項目與 KR C4 里現有項目之間的差異。 為此,必須將 KR C4 在線項目與已在 WorkVisual 保存的相同項目同時打開。
WorkVisual 的電腦和
KR C4 控制柜位于同一網絡里。
項目比較的原理
合并項目
選擇 “ 合并 ” 項目如下圖:

1. 激活的項目
2. 控制系統里的同名項目 (只限于通過網絡連接)
3. 主項目
4. 初始項目
5. 本機項目 (來自筆記本電腦)
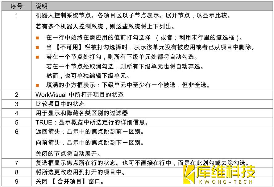
比較
項目之間的差異即以一覽表的形式顯示出來。 對于每項區別,都可選擇要應用哪種狀態。
相關文章